关于举办2026年春季石家庄高层次人才引进高校行系列招聘活动的通知

驻石企事业单位:

      为深入贯彻落实新时代人才强市战略,精准对接“十五五”时期现代产业集群发展需求,结合我市五大主导产业发展需求和2026年全市重点工作方向,开展“2026年春季石家庄高层次人才引进高校行系列招聘活动”,吸引更多优秀人才来石创业发展。现将有关事项通知如下:

一、活动主题

“海纳天下才、智汇石家庄---校地协同赋能产业高质量发展”

二、举办单位

石家庄市人力资源和社会保障局

三、举办高校和时间安排

南昌大学:3月13日

清华大学:3月19日

中国地质大学(北京):3月19日

天津大学:3月20日

北京大学:3月21日

东北大学:3月25日

西北农林科技大学:3月28日 

厦门大学:3月30日

南京航空航天大学:3月31日

河北工业大学:4月10日

燕山大学:4月12日

浙江大学:4月15日

电子科技大学:4月20日

江南大学:3月下旬

苏州大学:3月下旬

沈阳药科大学:4月初

上海交通大学:4月初

广东药科大学:4月初

哈尔滨工业大学:5月初

华东师范大学:5月初

参加省属骨干院校2026届毕业生春季双选会、人社部及省人社厅组织的系列高校行招才引智活动(时间、高校待定)

四、参会单位

驻石、提供岗位年薪10万元以上的企事业单位,重点是5大千亿级产业集群相关企事业单位。

五、活动形式

 本次招聘活动采取“政府搭台、企业唱戏”的形式。招聘展位费、活动宣传资料费、会议车辆租赁等费用由市人社局承担,参会单位代表食宿行费用自理。

六、报名方式

请招聘单位对照各高校举办招聘会的日期抓紧时间报名,填写附件1《石家庄2026年春季高校行招聘活动需求征集表》,并连同营业执照副本扫描件、经办人身份证扫描件,报送至邮箱srcgjb2025@163.com。会务组将择优筛选参会单位,确定名单后电话通知入选单位,报满即止。

联系人:

      手机:15833995588

田克美   手机:15832108957

池海宏   电话:0311-89631711

 

石家庄市人才开发交流中心

2026年3月2日

 

附件1:石家庄2026年春季高校行招聘活动需求征集表

图片

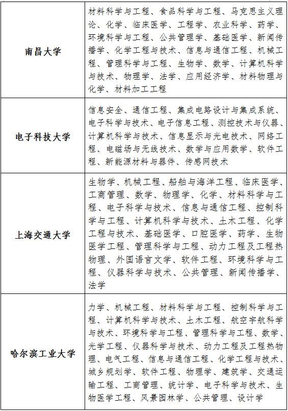
附件2:部分高校优势学科一览表(参考)

图片
图片
图片
图片
图片